В нефтегазовой отрасли контроль за исправностью конструкций и компонентов имеет первостепенное значение. Учитывая множество соображений общественной безопасности и экологических проблем, именно поэтому делаются крупные инвестиции в обеспечение регулярного проведения проверок. Иногда результаты этих проверок бывает сложно интерпретировать, особенно для сложных и крупных структур. Представление результатов контроля в четком и понятном формате гарантирует, что будут проведены правильные мероприятия по техническому обслуживанию. Именно с этой целью был задуман SurfacePro 3D.
SurfacePro 3D — это инструмент создания отчетов об импульсных вихревых токах (PEC), совместимый с данными дефектоскопа Lyft. Это позволяет пользователям отображать несколько наборов данных в трехмерной среде для лучшей визуализации результатов контроля. Программное обеспечение помогает вам кратко интегрировать различные компоненты, изображения и примечания, уделяя особое внимание наиболее важным результатам контроля. Автоматически создавая полные представления актива, графиков и заголовков, программное обеспечение значительно сокращает время, необходимое для создания исчерпывающего и профессионально выглядящего отчета, который остается разборчивым и точным. Давайте подробнее рассмотрим, как передовое программное обеспечение Eddyfi Technologies обеспечивает легкость понимания результатов контроля.
Отчетность имеет значение
Контроль большого и сложного объекта — тяжелая работа, но в конечном итоге единственным ощутимым результатом становится отчет. И компании, предоставляющие инспекционные услуги, и владельцы активов знают, что то, что представлено в отчете, так же важно, как и то, как оно представлено.
Для большого актива данные чаще всего разделяются на несколько файлов, и просмотр каждого отдельного файла данных может не дать хорошего понимания состояния актива. То же самое можно сказать, если имеется несколько компонентов. При наличии нескольких труб, колен и фланцев может быть трудно увидеть общую картину состояния и масштабов повреждений. Будь то обработка нескольких наборов данных различной геометрии или индивидуальное рассмотрение всех сканирований, это может быть сложно понять и заставить других понять фактическое состояние актива. Это то, что стимулирует принятие решений, и, по сути, именно это помогает вам выполнить SurfacePro 3D.
Быстрый и простой рабочий процесс
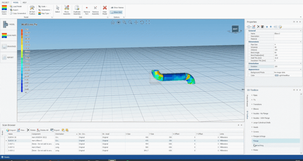
SurfacePro 3D — это визуализация множества компонентов и данных, наложенных на объект. Программное обеспечение может легко импортировать несколько наборов данных из разных компонентов и автоматически сшивать их вместе для создания 3D-геометрических представлений компонентов. Несколько сканов более крупного компонента можно соединить вместе, а несколько компонентов можно прикрепить друг к другу, чтобы представить весь актив всего несколькими щелчками мыши.
При выборе данных для импорта программное обеспечение может автоматически создать компонент с размером в соответствии с информацией из определения компонента, сделанного в программном обеспечении Lyft.
Рисунок 1: Процесс импорта данных в SurfacePro 3D
Если для одного компонента было выполнено несколько сканирований, программное обеспечение автоматически сшит данные на компоненте в соответствии со смещением и зоной сканирования, определенными в Lyft.
При импорте сканов нового компонента его можно автоматически прикрепить к существующему.
Рисунок 2: Работа с трубами и отводами в SurfacePro 3D
Программное обеспечение может создать отчет с изображениями трехмерной геометрии, таблицей зарегистрированных дефектов и подробностями данных сканирования. Этот отчет легко редактируется и может быть настроен в соответствии с вашими потребностями. Всего за пару минут можно импортировать дюжину наборов данных и создать обширный отчет.
Рисунок 3: Процесс создания отчета
Программное обеспечение также позволяет экспортировать файл PDF, содержащий трехмерную визуализацию, которую пользователь может вращать и перемещать. Этот инструмент позволяет быстро показать критические области, возникшие в результате контроля.
Рисунок 4: Интерактивный 3D PDF документ
Примеры отчетов SurfacePro 3D
Сосуды и резервуары
Рис. 1. Сосуд и резервуар под давлением
Трубопроводные системы
Рисунок 2. Трубы и отвод
Рисунок 3: Пол корабля
Вывод
В конце концов, отчетность так же важна, как и проведение проверки. Это последний шаг, важнейшая задача, которая часто отнимает много времени и которой пренебрегают. Вот почему был разработан SurfacePro 3D. Этот инструмент был разработан, чтобы быть простым в использовании и понятным. Всего за несколько щелчков мышью можно создать профессиональный отчет, разборчивый и полный. Благодаря функции автоматического импорта программного обеспечения для создания 3D-визуализации можно легко создать отчет, включающий несколько наборов данных и компонентов.
Программное обеспечение не просто экономит время, оно повышает качество отчета за счет лучшего визуального представления актива, что в конечном итоге приводит к более эффективному принятию решений о действиях по техническому обслуживанию, которые необходимо предпринять для обеспечения безопасности критически важных активов.
Ключевые преимущества SurfacePro 3D
- Автоматическое создание 3D-визуализаций из данных Lyft
- Простое сшивание множественных сканирований
- Интуитивное прикрепление различных компонентов
- Профессиональные отчеты с интерактивными 3D-моделями
- Экспорт в PDF с возможностью вращения 3D-моделей
- Значительное сокращение времени на создание отчетов
- Улучшенное понимание состояния активов
SurfacePro 3D представляет собой революционный подход к отчетности в области неразрушающего контроля, преобразуя сырые данные инспекции в понятные, визуально привлекательные и информативные 3D-отчеты, которые облегчают принятие решений и повышают эффективность обслуживания критически важных активов.
Технические характеристики SurfacePro 3D
Основные возможности
Функции отчетности
Работа с компонентами
Системные требования
Преимущества использования SurfacePro 3D
SurfacePro 3D сокращает время создания отчетов с нескольких часов до нескольких минут. Автоматизация процесса создания 3D-визуализаций и отчетов позволяет инспекторам сосредоточиться на анализе данных, а не на оформлении документов.
3D-визуализации помогают донести информацию о состоянии актива до всех заинтересованных сторон, включая технических специалистов, менеджеров и клиентов, которые могут не иметь технического образования.
Автоматическое сшивание данных и создание 3D-моделей уменьшает вероятность человеческой ошибки при интерпретации и представлении результатов инспекции.
Цифровые 3D-отчеты обеспечивают легкую архивацию и возможность отслеживания изменений состояния актива с течением времени, что важно для прогнозирования технического обслуживания.
Итоговые преимущества
SurfacePro 3D устанавливает новый стандарт в отчетности по неразрушающему контролю, превращая сложные технические данные в доступные и информативные 3D-визуализации. Это программное обеспечение не только экономит время и ресурсы, но и повышает качество принимаемых решений по техническому обслуживанию критически важных активов в нефтегазовой, энергетической и других отраслях промышленности.

